Last Wednesday, our very own Kelsey Ellis defended her Master’s Thesis in front of a crowd of thousands of people. Just kidding, there weren’t quite that many people, but I’m sure it feels like that to a nervous student on the brink of one of the most stressful times of their graduate career. A ‘defense’ is what graduate programs generally call the finalized, formal presentation of the research project, either to the public, to the committee members, or both. A Master’s or undergraduate student might call it a “Thesis Defense,” while a doctoral student might call it a “Dissertation Defense.” It’s called a ‘defense’ because the student must defend the results and research. It must hold up to scrutiny from all angles, and it can be a nerve-wracking experience to answer questions about methods and theory from the experts in your field. But once you come out the other side, it’s a glorifying feeling. Or so I’m told.
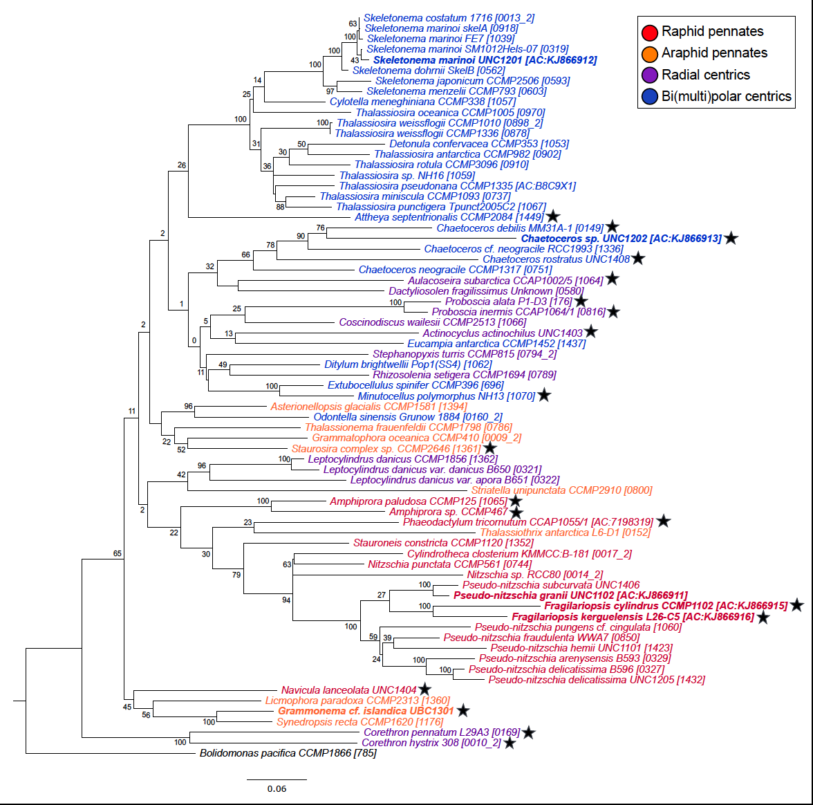
Kelsey’s research focuses on Marine Diatoms. She has spent the last few years studying their physiology, their genealogy, and other shenanigans we don’t have a name for yet. Actually, we probably do, but conducting a master’s level research project usually entails falling so far down the rabbit hole of your subject that normal people don’t know what you’re talking about anymore. Take one of the figures from Kelsey’s presentation last week:
I’ve seen this diagram presented at least three times. I don’t know what it means. One of the tricks of doing a Defense is that you have to appease your committee (experts who have followed your research for years), as well as all your annoying friends who showed up to see you but have no idea what you’re doing. Kelsey’s presentation, however, used a great combination of figures like the one above and animated figures to show all of us 8th graders what it is she sees in all those tiny phytoplankton.

The Marchetti lab, which Kelsey is a part of (was? EVERYTHING IS CHANGING. WHERE WILL SHE GO NEXT?!?), seeks a phylogenetic answer to differing behaviors in marine diatoms and communities, among other things. Kelsey’s research focused on the co-limitation of iron and vitamin B12, nutrients found in inconsistent geospatial concentrations around the ocean. Iron is a well-known limiting agent in diatom growth, with lots of current study invested in HNLC regions. These are regions where there are high nutrient (HN) concentrations, so lots of growth would be expected, but there is low observed chlorophyll (LC), indicating that Iron is probably the limiting factor in these locations. Some diatoms also require Vitamin B12 for specific functions, while others are better at doing without that vitamin. Her research found that the gene for MetE in some diatoms aids in functions that usually require B12. The diatoms that don’t have this gene, or don’t express it, are therefore co-limited by both Iron and B12.
One of the most interesting parts of Kelsey’s research is the concept of phylogeny. To me, a veritable eg-no-ra-moose (the Cracker Barrel peg board game told me so), this word is combination of physiology (the way something looks) and genealogy (what its DNA tells it to do). The first time Kelsey blew my mind was with a phylogenetic tree. Have ya’ll seen one of these things?
It’s one little branch of what they call the “Tree of Life.” How existential, right? What’s so crazy is that the old way of classifying living things (e.g. Kingdom, Phylum, Class, Order, Family, Genus, Species, everything you learned in your childhood) is obsolete. Biologists say that it’s not an accurate way of assessing how closely related organisms are, although it is helpful in classifying them taxonomically, or by how they appear at first glance. The tree of life shows more accurately how things are related on a genealogical basis. The closer two species lines are to each other, the more closely they are related. The longer a species line is – how far to the right it goes – the more generations it took for that species to evolve to its current form. Like Pokemon. Exactly like Pokemon.
Kelsey’s research investigates how genes impact physiology, and vice versa: taking these two ideas, the historical, if somewhat superficial perspective of appearances and behaviors, and merging it with new ideas and technology to assess how genes predict and/or are affected by these processes. It’s a cutting edge field, a type of science you probably wouldn’t read about many textbooks because it’s so new. Most of the time, this work is done by graduate students at large research universities and institutions, students looking to expand the current knowledge base by undertaking a relatively substantial, novel thesis project. If you’re interested in learning about the newest scientific methods and discoveries, you probably shouldn’t be reading WIRED or Scientific America. You should probably be attending the thesis defenses of your local graduate students, like Kelsey.
